近日,教育部正式公布了第九届高等学校科学研究优秀成果奖(人文社会科学)获奖成果名单,由我会成员申报的11项社会保障研究成果获奖,其中:一等奖1项、二等奖4项、三等奖5项、青年成果奖1项,获奖名单附后。这批重要成果集中反映了2018年1月1日至2021年12月31日四年间全国社会保障学界的研究水准。
教育部高等学校科学研究优秀成果奖(人文社会科学)是目前我国高校哲学社会科学领域的最高奖项,旨在表彰奖励高校哲学社会科学工作者取得的突出成绩,展示高校哲学社会科学界服党和国家事业发展的重大理论与实践成果,推动高校加快构建中国特色哲学社会科学。该奖始于1995年,每三或四年评选一次,至今已经成功评选了九届。
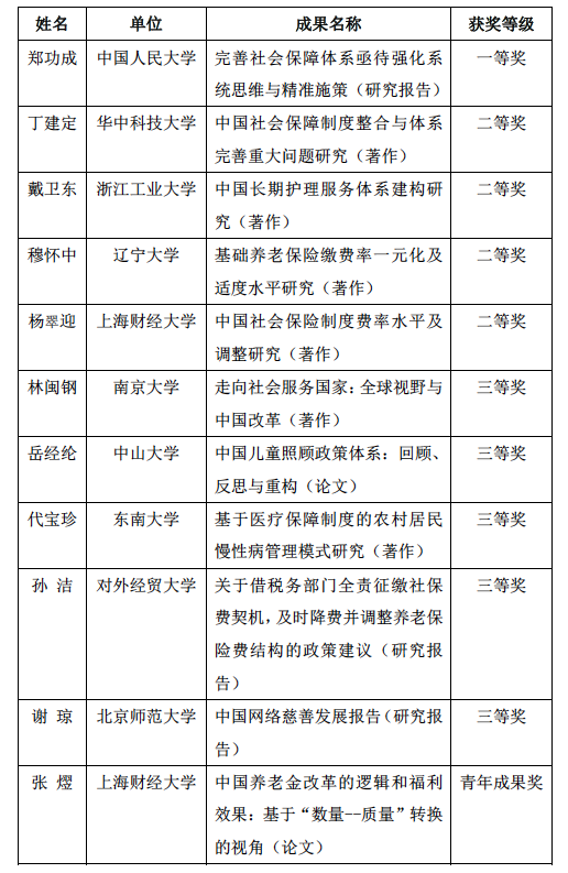
附:我会会员申报成果获奖名单

中国社会保障学会